活动介绍
根据上海财经大学商学院CDO-Career LightUp项目计划,采用“WIL -(Work Integrated Learning) 职学结合”学习模式,CDO联合深圳证券交易所、德邦证券开展“资本市场实践”职业发展联合课程,本次讲座为课程第二讲。
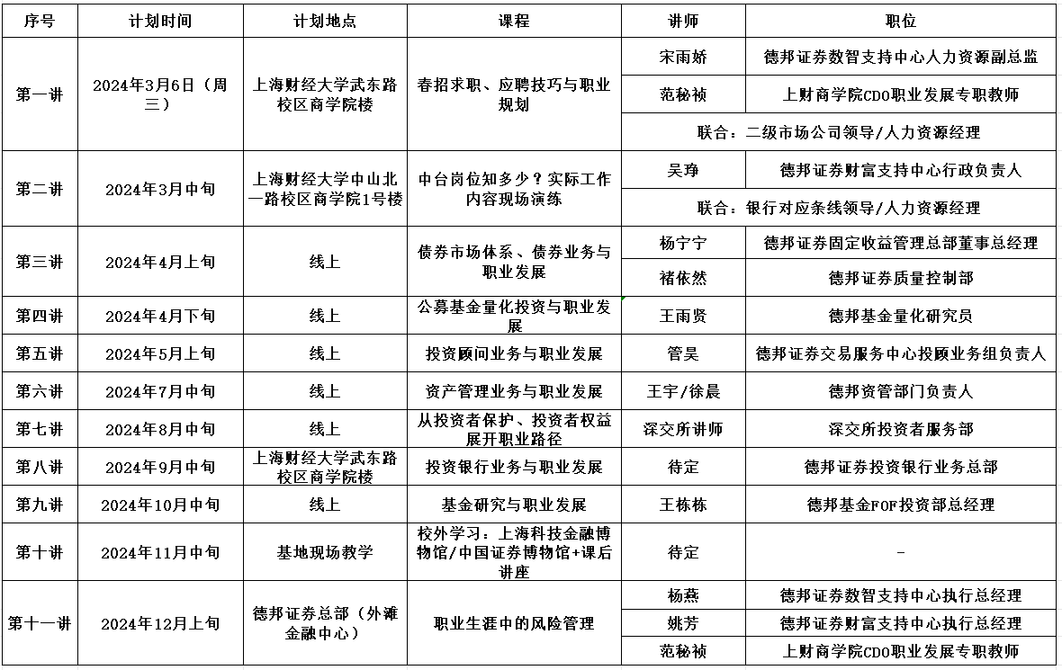
根据上海财经大学商学院CDO-Career LightUp项目计划,采用“WIL -(Work Integrated Learning) 职学结合”学习模式,CDO联合深圳证券交易所、德邦证券于2024年3月-12月开展“资本市场实践”职业发展联合课程,内容涵盖投行、资管、债券、基金、科技金融、风险管理等行业实务与求职技能、职业素养等,切实增强学生职业规划和就业能力。在2023年第一期课程基础上持续优化,特别引入更多用人单位招聘、实习项目,进一步引申课堂知识到工作实践。本次讲座为课程第二讲《券商、银行岗位全景、工作实况与职业发展路径》。

报名方式
点击文末“活动预约”进行报名,提示信息将于活动开始前发送至预留手机、邮箱。
如遇任何问题,可致电 021-35304993 或发送邮件到 cobcdo@shufe.edu.cn 咨询。
系列课程预告
职业发展课程名称
《资本市场实践》职业发展联合课程
课程时间
2024年3月6日-2024年12月20日(共11讲)
3月13日(周三)18:30-20:30 第二讲
课程地点
上海财经大学武东路校区商学院大楼206报告厅
课程嘉宾与内容(拟)
(具体以实际授课课程为准)

