网站首页
  • 用户中心
  • 在线报名
  • 中文
    EN
  • 首页
  • 学院总览
    学院介绍 学院领导 组织架构
  • 教育项目
    本科生 硕 / 博 MBA/EMBA iMBA 国际商务/MIB
  • 师资科研
    师资队伍 科系设置 教研室 商学研究 学术活动 案例研究
  • 国际交流
    国际认证与排名 国家引才引智示范基地 国际组织人才培养 海外交流交换 国际交流动态 联系我们
  • 职业发展
    CDO简介 CDO服务 职位信息 活动预告 新闻公告 下载中心 联系我们
  • 校友中心
    校友组织 校友活动 校友风采 校友捐赠 校友网络
  • 信息服务
    数据中心 实验中心 AI赋能 虚拟校园 加入我们
  • 党建工作
  • 学院总览
    学院介绍
    学院领导
    组织架构
  • 教育项目
    本科生
    硕 / 博
    MBA/EMBA
    iMBA
    国际商务/MIB
  • 师资科研
    师资队伍
    科系设置
    教研室
    商学研究
    学术活动
    案例研究
  • 国际交流
    国际认证与排名
    国家引才引智示范基地
    国际组织人才培养
    海外交流交换
    国际交流动态
    联系我们
  • 职业发展
    CDO简介
    CDO服务
    职位信息
    活动预告
    新闻公告
    下载中心
    联系我们
  • 校友中心
    校友组织
    校友活动
    校友风采
    校友捐赠
    校友网络
  • 信息服务
    数据中心
    实验中心
    AI赋能
    虚拟校园
    加入我们
MBA/EMBA 项目新闻 新闻详情

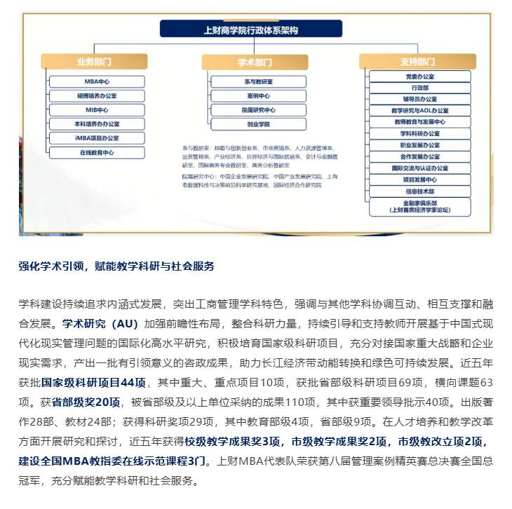
三位一体、协同发展丨上海财经大学商学院MBA/EMBA治理结构优化提升行动(系列九)

发布时间:2024-12-06 阅读次数:76
分享至:

image.png93c3447096f79e1442154838b8b8efa.png

6bf4de2770cb8e5cf9e5c34d6b65596.png

image.png

image.png

SUFE MBA/EMBA

上一篇:万物向新、聚势而生丨上海财经大学商学院MBA/EMBA发布2024版MBA研究生培养方案(系列二) 下一篇:包罗万象、踏访全球 | 上海财经大学商学院MBA/EMBA国际交流合作全面升级(系列七)
相关新闻
#上财商学院MBA/EMBA 项目介绍
2025-08-14
【权威发布】2026年入学上财商学院MBA/EMBA项目介绍发布
#2026年入学 研究生网报
2025-10-13
网报关键信息汇总!2026年入学上财商学院MBA/EMBA统考网报指南
#研究生报考
2025-10-13
上财商学院MBA/EMBA“丝滑报考”服务升级,助你高效完成研究生网报!
#走进产业园
2026-04-23
杭州访企,解锁数字、跨境与资本融合密码|上财商学院MBA走进产业园(十五)

微信扫描二维码,分享给好友

关注媒体上的我们:
联系我们

联系电话:+86-21-65907771

武东路校区地址:上海市 武东路100号

中山北一路校区:上海市 中山北一路369号

专题网站
  • 党建工作
  • 职业发展
  • 金融家俱乐部
  • 商学院案例库
友情链接
  • 上海财经大学
  • 上海财经大学研究生院
  • 上海财经大学创业学院
热点链接
  • MBA/EMBA商界梦想家申请
  • iMBA申请
  • 产业组织研讨会
版权所有 © 2026 上海财经大学商学院 公安备案号31009102000043 问题反馈